
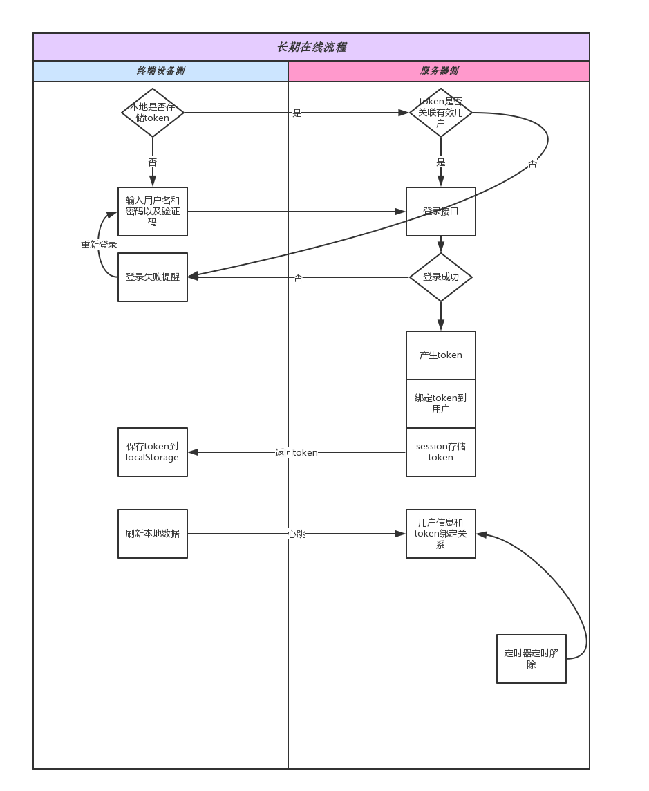
用户第一次登录,系统侧登录成功后返回token,同时服务端将token和用户ID以及响应授权进行关联,此时客户端将token存储起来。以后,每次访问新的页面时,我们都只要携带该token即可。服务器端通过token识别该前端是否授权。一般地,为了安全,我们建议添加过期时间字段,用于刷新oken。长期在线相关表结构如下:
相关sql语句
-- ----------------------------
-- Table structure for `account_session`
-- ----------------------------
DROP TABLE IF EXISTS `account_session`;
CREATE TABLE `account_session` (
`token` varchar(40) NOT NULL DEFAULT '' COMMENT 'token 相当于sessionid',
`userid` int(11) NOT NULL COMMENT '绑定的用户id',
`bindat` datetime NOT NULL COMMENT '绑定时间',
`lastoptat` datetime DEFAULT NULL COMMENT '最近一次刷新token的时间点',
PRIMARY KEY (`token`)
) ENGINE=MyISAM DEFAULT CHARSET=utf8 COMMENT='token和用户的对应关系';
-- ----------------------------
-- Records of account_session
-- ----------------------------
节选自《你必须了解的18个移动互联网模型》
全文地址
https://yuedu.baidu.com/ebook/977275a5767f5acfa0c7cd55
最佳答案